
黄金通常被视为不确定时期的避风港,也是衡量市场焦虑情绪的重要指标。本轮上涨,主要源于特朗普一系列扰乱市场的国内外举措,包括:
一则停工停产公告,掀开了一家老牌家居企业经营困境的冰山一角。
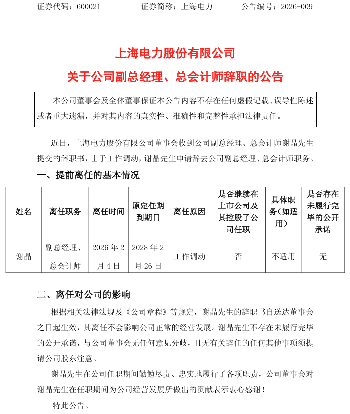
近日,上海电力董事会收到副总司理、总司帐师谢晶先生的书面下野敷陈,由于责任调养,谢晶先生肯求辞去公司副总司理、总司帐师职务。原定任期至2028年2月,提前2年离任。

上海电力简介:
全称为上海电力股份有限公司(简称“上海电力”,股票代码:600021.SH),是国度电力投资集团有限公司(简称“国度电投”)中枢的上市公司平台和遑急的国际化发展平台,同期亦然上海市最主要的空洞动力供应商和最大的供热企业。
公司发源于1882年,是中国电力工业的见证者,领有向上百年的历史积淀。其改制成立于1998年6月4日,并于2003年10月29日在上海证券来去所挂牌上市。
中枢业务与定位:上海电力奋发于于绿色低碳发展,是一家集火电、风电、光伏、氢能、空洞灵敏动力、灵敏动力科技研发与哄骗、当代动力供应与职业于一体的当代动力企业。公司主贸易务涵盖电力的开发、开采、打算及接续,热力的坐蓐与销售,海悦配资以及新动力步地的开发与哄骗。
财富与领域:放胆2024年底,上海电力总控股装机容量接近2500万千瓦,其中清洁动力(风电、光伏等)控股装机占比向上60%,在宇宙向上27个省、市、自治区平凡开发清洁动力步地。公司财富总数近1900亿元,职工东谈主数向上7000东谈主,业务散播于国内20多个省份及各人近10个国度。
计策发展:自2022年6月以来,上海电力成立了“深耕上海,站稳邻近,鼓舞国外,打造西部领域化清洁动力大基地”的新时候计策发展念念路,观念是打造“千万千瓦级新动力航母”。
遑急步地与建立:公司全资领有或控股多家遑急电厂,如漕泾空洞动力中心(接管超超临界二次再热本事,于2024年8月开工开采)、吴泾热电厂、闵行发电厂等。同期,公司积极试验“走出去”计策,投资开采了土耳其胡努特鲁燃煤电站等国外工程。
海量资讯、精确解读,尽在新浪财经APP
垒富配资悦来网配资光控资本凯狮优配配资网
海悦配资提示:文章来自网络,不代表本站观点。